|
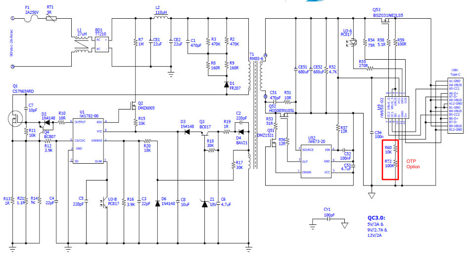
1. 勤基快充QC3.0 18W-27W
General Design Specification:
1. AC Input Range 90-264V AC
2. DC Output 5V/3A, 9V/2.7A, 12V/2A
3. Meet “30mW@5V” No-Load standby Power Consumption Requirement
4. Meet “CoC_V5.0 Tier2” Requirement
5. Max Output Ripple & Noise < 100mV
6. USB Type-C connector
7. Support QC3.0 protocol
|